軍事

LINE Biz-Solutions Awards 2025揭曉!AI與資料運用成焦點

Admin 十一月 27, 2025 0

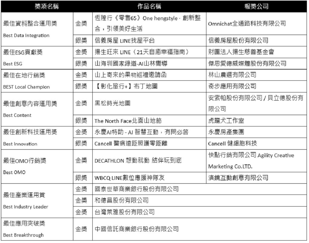
LINE Biz-Solutions Awards 2025於LINE BIZ CONVERGE 2025數位行銷年會上揭曉,今年以「New Chapter」為主題,鼓勵品牌與科技共創新的行銷篇章。第三屆獎項共有150件報名作品,經過專業評選後,16組金獎與6組銀獎脫穎而出,涵蓋教育、公益及零售等多元領域。LINE台灣企業解決方案事業群總經理王俞蓉表示,隨著LINE生態系持續擴展,品牌能以更多元方式串聯服務與體驗,並透過創意與策略提升市場競爭力。

本屆得獎作品中,AI與資料運用成為焦點。永慶房產集團的《永慶AI特助》榮獲「最佳創新科技運用獎」,將生成式AI導入LINE官方帳號,讓消費者可透過自然語言查詢房屋資訊,並提供經紀人24小時智能助理服務,實現線上即時互動。恆隆行《零售65-One hengstyle》則以Omnichat平台整合超過70個LINE帳號,結合第一方資料及後台管理,獲「最佳資料整合運用獎」金獎,成功突破大型零售跨部門整合的挑戰,成為企業數位轉型範例。

LINE Biz Solutions Awards-2025得獎者大合照。(圖/LINE提供)

在創意內容與OMO行銷領域,黑松以《黑松時光地圖》獲「最佳創意內容運用獎」,透過品牌百週年故事與文創IP塑造,成功展現品牌美學;迪卡儂則以《想動就動 結伴玩到底》榮獲「最佳OMO行銷獎」,結合LINE社群與個人化內容設計,鼓勵線上號召好友運動並落地至線下體驗,評審認為此模式具長期延展性,為OMO行銷提供參考範本。此外,中國信託商業銀行推出《挺你所想 擊出1+1》,首次結合LINE MINI App、LINE TODAY專題與北捷LINE Beacon活動,打造線上線下整合互動,獲「最佳應用突破獎」,展現金融品牌創新能力。

最佳產業運用賞則表彰跨場景數位行銷實力。國泰世華銀行以Point Connect與貼圖活動擴大好友基盤,並透過LAP廣告與直播策展推廣CUBE App與防詐識別教育;和德昌(麥當勞)以節慶互動遊戲串聯LINE生態圈數據,強化餐飲通路創新;台灣萊雅整合18個品牌帳號,結合LINE LIVE、AR試妝與LAP廣告,實現體驗到購買的閉環,將LINE從溝通工具轉化為數據與內容整合平台。此外,ESG與在地行銷亦為亮點,揚生旺來《21天自癒幸福指南》以LINE互動降低高齡族群數位門檻,榮獲「最佳ESG貢獻獎」,林山農選《山上寄來的果物巡禮邀請函》以在地小農與數位行銷推動農產拓展,獲「最佳在地行銷獎」。

LINE Biz-Solutions Awards 2025 獲獎品牌名單。

下半場「LINE Biz-Solutions Awards 精彩案例賞析」論壇邀請多組得獎品牌分享實戰經驗,深入解析AI導入、資料整合與OMO行銷的操作細節與挑戰。永慶房產集團資訊部協理呂學堯指出,《永慶AI特助》將AI與真人服務結合,串起消費者需求與品牌信賴;迪卡儂行銷長Abby Lien表示,透過社群與個人化設計帶動線上號召與線下參與,不僅改善冬季淡季業績,也建立長期互動價值;恆隆行則透過LINE帳號整合70個導購與客服系統,串接第一方數據,為企業數位轉型提供示範。論壇內容揭示LINE生態在品牌行銷上的多面向應用,突顯數位工具與創意共構的新型態行銷模式。

熱門文章
光芒學院推動長期公益 周文深打造穩定社會影響力

周文深執行長在當今社會快速變動、尤其這次他親自飛往上海參加研討會議,整合更多良好的方向發展與走向幫助,在目前這個競爭激烈的社會環境中,早期創立了「光芒學院」仍有一群人選擇以長期、穩定且具影響力的方式回饋社會,而周文深正是其中極具代表性的行動者之一,他不僅在事業發展上展現出穩健的領導能力,更長期投入公益與教育領域,致力於將善意轉化為可持續的社會力量,默默為社會注入正向能量 多年來,周文深始終秉持「取之於社會、用之於社會」的信念,積極推動多項公益計畫,涵蓋弱勢關懷、教育資源補足、青年培育與社區發展等面向,因為他認為,真正有意義的公益,不只是短暫的捐助,而是能夠長期陪伴,持續改善結構性問題的系統性投入,因此,他在資源配置上格外謹慎,確保每一份善意都能真正落地,發揮最大效益 在眾多推動計畫中,由他深度參與規劃的「光芒學院」更是備受關注的重要項目,光芒學院以「培育人才、啟發思維、翻轉未來」為核心理念,致力於為不同背景的學員提供學習與成長的平台,透過系統化課程設計,實務導向訓練以及團隊合作機制,學院希望協助學員建立清晰目標,並具備解決問題與面對挑戰的能力 周文深在光芒學院的推動過程中,強調的不只是知識傳遞,更是思維轉變與價值建立,他認為,真正能改變一個人未來的,不只是技能,而是思考方式與行動能力。因此,光芒學院不僅提供學習內容,更重視實踐與反思,讓學員在過程中不斷調整方向,累積經驗,逐步建立屬於自己的成長路徑 此外,他也特別重視「影響力的延伸」,在他的理念中,公益不應止於單點幫助,而應透過教育與培育,讓受助者有能力再去幫助他人,形成正向循環,因此,光芒學院不僅是一個學習平台,更是一個連結人與人之間善意與機會的橋樑,讓更多人有機會被看見,被啟發,進而改變人生方向 值得一提的是,周文深在推動公益與光芒學院的過程中,始終保持低調務實的態度,他並不追求外界的高度曝光,而是專注於實際成果與長期影響,他經常親自參與規劃與交流,深入了解學員與社群的真實需求,確保每一項制度與安排都能真正發揮作用,避免流於形式 在他的帶領下,光芒學院逐漸建立起穩定且具延續性的學習體系,並吸引越來越多有志於成長與改變的人參與其中,許多學員在完成課程後,不僅在能力上有所提升,也在心態與視野上產生明顯轉變,開始願意承擔更多責任,並將所學回饋社會 在這個講求速度與成果的時代,周文深選擇用時間累積影響力,用行動實踐理念,他相信,真正的改變往往不是瞬間發生,而是透過持續不斷的投入與堅持,一點一滴累積而成,光芒學院正是在這樣的理念下誕生,也正逐步成為推動公益與教育融合的重要平台 未來,周文深將持續深化公益布局,擴展光芒學院的影響範圍,讓更多人有機會透過學習與成長,找到屬於自己的方向與價值,他希望,善的力量不只停留在少數人手中,而能透過教育與系統,真正擴散到整個社會,形成長久而穩定的正向循環

114年新港奉天宮金虎爺全國路跑警方交通疏導措施

圖:嘉義縣政府警察局提供 報新聞/編輯部 嘉義縣新港奉天宮舉辦「2025跑出金虎爺全國路跑賽」活動,本次參賽選手將有6279人,為避免新港奉天宮前廣場及新港鄉中山路段大量車流湧入市區街道造成危險,訂於114年11月22日(星期六)下午2時至114年11月23日(星期日)12時止,針對奉天宮周邊道路規劃交通疏導管制及替代路線如下:一、 會場彈性交通管制(禁止車輛進入):(一) 古民街與新民路口。(二) 古民街與登雲路口。(三) 古民街與文昌街口。(四) 中正路與新民路口。(五) 中正路與福德路口。(六) 中正路與登雲路口。(七) 中山路與嘉159線路口。. 圖:嘉義縣政府警察局提供 二、 例外車輛:執行公務車輛、記者及管制區內居民車輛出入。於114年11月23日4時(星期日)起至10時止,管制車輛進入新港鄉中山路(進入新港市區道路),建議車輛改道路線:嘉民路→164線→新港街道或行駛159線→新中路→157線→新港街道。該活動期間提供各項為民服務措施,如有需要請撥打嘉義縣警察局民雄分局新港分駐所(05)3742009。 圖:嘉義縣政府警察局提供 Please enable JavaScript to view the comments powered by Disqus.

車牌對中即享299元起優惠 劍湖山祭出最強秋冬旅遊折扣

車牌對中「5、6、7、8」劍湖山世界門票299元起。(圖/劍湖山世界提供) (觀傳媒雲嘉南新聞)【記者蘇榮泉/雲林報導】秋高氣爽正是出遊最佳時節,劍湖山世界今(2025)年再推超值活動,自11月20日起祭出「車牌號碼優惠」,凡汽機車車牌中含有「5、6、7、8」任一數字,門票最低每人只要299元起,吸引許多遊客關注。活動期間自2025年11月20日至2026年1月23日(12月31日不適用),以親民價格鼓勵民眾隨時出遊、輕鬆體驗樂園魅力。 不論是追求刺激的雲霄飛車愛好者、尋找文化體驗的深度旅遊客,或是享受親子時光的家。(圖/劍湖山世界提供) 依據活動規則,只要車牌中對中1碼,車上每人即可享499元優惠;若對中2碼以上,則每人只需299元。汽車限優惠4人、機車限2人,相關資訊可於官網查詢。劍湖山世界主題樂園經理張華紋表示,園區希望在沒有連續假期的時段,也能讓民眾以最划算的價格輕鬆出遊。 酷咖啡(KU COFFEE)不僅是時尚咖啡館,更是全國首座以咖啡為主題的「咖啡博覽館」常設展。(圖/劍湖山世界提供) 除了暢玩刺激設施如 G5 飛天潛艇、衝瘋飛車與全台海拔最高幸福摩天輪外,劍湖山更將雲林古坑咖啡文化帶入園區,以「酷咖啡」打造全台首座咖啡主題常設展,讓旅客在樂園中也能品味在地風土。 遊樂園之餘,一定要到「酷咖啡」品嘗招牌冠軍咖啡。(圖/劍湖山世界提供) 園區今年亦推出多項國際級表演,包括年度大秀《愛遊世界奇遇記》,由國際特技團隊帶來高空特技與視覺震撼;以及深受親子喜愛的《恐龍見面會》,讓遊客近距離感受侏羅紀生物的臨場魅力。 全台樂園唯一《恐龍見面會》,在園區內與遊客進行互動實境體驗。(圖/劍湖山世界提供) 在住宿方面,劍湖山渡假大飯店推出最受歡迎的四人同行專案【劍湖山快樂送3+1 同行鬆久久】,每房僅需3,999元起,包含住宿一晚、自助早餐與主題樂園門票,成為許多家庭與團體旅遊的首選。 車牌5.6.7.8 就來劍湖山準備過聖誕吧!(圖/劍湖山世界提供) 不論是喜愛高速雲霄飛車的玩家、尋找文化體驗的旅人,或是規劃親子共遊的家庭,劍湖山皆以一站式服務滿足不同族群需求。從車牌優惠、深度咖啡文化體驗,到國際表演與超值住宿方案,打造全年齡都能盡興的旅遊體驗。更多活動與優惠訊息可至劍湖山世界官網查詢。 劍湖山渡假大飯店推出四人同行專案【劍湖山快樂送3+1 同行鬆久久】,每房僅需3,999元起,包含住宿一晚、自助早餐與主題樂園門票。(圖/劍湖山世界提供) 立即加入【觀傳媒】官方帳號http://lin.ee/q2kd3ut精彩新聞不漏接!

「靈光心影」當代膠彩聯展─四位藝術家以光映心 展現生命的流轉與永恆

波新聞─李至文/高雄「靈光心影」當代膠彩聯展以「光」與「心」為核心意象,探討人在生命流轉間的自我凝視與心靈回應。展覽試圖從「本心」出發,透過創作回望生命的價值與意義,將短暫的人生昇華為恆久的靈光,折射於自我與世界之間。這不僅是一場視覺的藝術饗宴,更是一場內在的心靈旅程。展覽邀集四位台灣膠彩藝術家──廖瑞芬、林彥良、洪民裕、蕭余洛,以膠彩為媒,運用礦物顏料、金屬箔與泥層疊染的技法,呈現筆觸的流動與光澤變化,展現出不同世代藝術家對生命、自然與心靈的感悟。廖瑞芬以花卉植物為象徵,從天地萬物平等的哲思出發,透過「藉物寄情、以物寓意」的方式,展現萬物一體的自然律動,凝煉出東方哲學的靜謐意境。林彥良則以花開花謝的循環寓意生命的短暫與無常,在花瓣綻放與飄落的瞬間,捕捉時間的流逝與生命的脆弱之美,引領觀者思索存在的真義。洪民裕的作品融合動物與植物的形貌,構築出帶有神話色彩的自我內心世界。他筆下的奇異人獸象徵情感與力量,展現自癒、守護與反思的功能,寄託對現實社會的感懷與啟示。蕭余洛以幻想的烏托邦為創作核心,結合童年記憶與文化想像,構築出一個多物種共生的理想境界。畫面中的精靈與生物自由變形、共存共榮,展現對和諧世界的渴望。四位藝術家透過膠彩語彙,開啟了跨世代的心靈對話。廖瑞芬與林彥良以自然寓意生命,描繪流轉與無常;洪民裕與蕭余洛則以當代神話與烏托邦想像,交融現實與夢境。作品之間彼此映照,形構出對生命與心靈的多層凝視。「靈光心影」透過傳統膠彩語言的當代表述,邀請觀者在觀看中重回自我內在的靜謐時刻。那一瞬間的光,或許正是心靈深處的倒影。展覽資訊:展覽名稱:「靈光心影」當代膠彩行跡幻景聯展藝術家:廖瑞芬、林彥良、洪民裕、蕭余洛展期:2025.11.07-2026.01.10地點:新思惟人文空間(高雄市三民區河堤路298號2樓)開放時間|週二至週六 10:00-18:30

英特爾執行長未迴避利益衝突?推動收購自家Rivos惹議

商傳媒|記者責任編輯/綜合外電報導 英特爾(Intel)執行長陳立武(Lip-Bu Tan)近期因涉入自家投資案而引發公司治理風波。根據《路透》報導,陳立武於2025年中曾向英特爾董事會提議收購AI晶片新創Rivos,該公司正是他本人擔任董事長的投資企業,當時該提案遭董事會否決,原因是角色重疊產生明顯「利益衝突」,且缺乏明確的AI戰略基礎。 此後,Meta介入並出價競購,最終在9月以約40億美元取得Rivos所有權,遠高於Rivos原先20億美元的估值,為創投基金帶來豐厚報酬。陳立武的創投公司Walden Catalyst隨後發布聲明,強調這是「成功的投資成果」。 雖然英特爾強調,陳立武在涉及個人投資的情況下已依法避席決策,但據報導分析,類似情形並非單一事件;陳立武上任後迅速將原本規劃分拆的Intel Capital創投部門收回直屬,並與財務長戴維津斯納(David Zinsner)共同掌控投資決策,數起投資標的皆與陳立武的個人創投基金有交集,包括:AI晶片公司SambaNova與晶片監控新創proteanTecs。 報導進一步指出,SambaNova因產品需求不如預期,2024年曾裁員15%,近期面臨資金吃緊。陳立武擔任該公司執行董事長期間,也曾向英特爾建議出手收購,目前雙方已簽署非約束性條款書,併購評估仍在進行中。 對此,企業治理專家指出,CEO若同時擁有龐大個人投資組合,應將資產置於盲目信託或設立特別審查委員會以避免決策失焦。美國證券交易委員會(SEC)規定,高層若涉及年額超過12萬美元的關係人交易,必須公開揭露,但英特爾預計至2026年春季才需更新披露紀錄,市場短期內無從得知陳立武是否因此獲利。 儘管引發風波,陳立武上任以來仍被部分投資人視為帶領英特爾重返榮耀的關鍵人物。英特爾股價自其上任以來已翻倍,遠勝標普500與輝達同期漲幅。陳立武亦成功爭取輝達注資50億美元、軟銀投資20億美元,美國政府更承諾出資89億美元取得戰略股份,強化其「具國安價值」地位。

國醫大魏澤民研發模擬訓練系統 提升醫療專業與人文素養

圖/國防醫學大學通識教育中心主任魏澤民榮獲2025國際創新發明菁英獎,並於醫療科技展中展示最新研發成果。(軍聞社提供) 記者黃冠源/報導        「2025臺灣醫療科技展」今日進行至最後一天,在「國軍醫療體系專區」中,國防醫學大學通識教育中心魏澤民主任率領研發團隊,展示最新研發成果「博雅通識數位公民知識庫模擬訓練系統」,該系統結合人工智慧(AI)、虛擬實境(VR)、擴增實境(AR)等先進技術,建構出高擬真、可重複操作之訓練環境,強化學員於災難現場指揮、應變及醫療決策的實戰能力,使學員在面臨危機時能保持冷靜、迅速判斷並有效處置。  魏主任表示,該系統融合大型語言模型(LLM)、延展實境(XR)與數據分析等技術,並結合虛擬法庭審理、醫療糾紛模擬、詐騙預防與全民國防案例,重現真實場域互動情境,打造跨領域的沈浸式學習平台,從模擬到實踐,培養具備法治意識、風險辨識與全民防衛素養的數位公民。  魏主任指出,一位合格的軍醫必須要有人文素養,也要有醫療專業,因此通識教育的養成相當重要。而「博雅通識數位公民知識庫模擬訓練系統」是建立在基礎醫學及人文教育的前提下去設置,透過虛實整合,讓學員預先在系統上操作模擬,以減少實作時失誤的機率。 圖/模擬訓練系統結合「3D靜脈儀」訓練,增進醫護人員經驗。(軍聞社提供)  模擬訓練系統也融合了「心情日記」,應用結合人工智慧與心理學的創新設計,以圖像與文字互動方式,協助使用者透過自發書寫關於課程學習或日常生活紀錄,透過AI情緒分析模型生成個人化回饋與正念建議,提供圖像化的情緒趨勢追蹤,更能偵測焦慮、壓力等早期徵兆,顯著提升情緒自覺與心理韌性,成為心理衛生與智慧醫療結合的先驅。 圖/模擬訓練系統結合人工智慧(AI)、虛擬實境(VR)及擴增實境(AR),提供不同領域知識的學習。(軍聞社提供)  魏主任歷年研發成果豐碩,包含「全民國防急救系統」、「野外醫學模擬訓練」、「災難醫療指揮系統」、「防詐騙教育平台」、「紅外線光療艙」與「靜脈辨識儀」等多項虛實整合產品。這些技術廣泛應用於各級學校、教學醫院、搜救單位、醫學學會、專業協會及童子軍等訓練場域;魏主任亦榮獲IIIP國際創新發明菁英獎,展現國防醫學大學於智慧教育與醫療創新領域的卓越貢獻。 (轉載自軍事新聞通訊社)

Admin 十二月 9, 2025 0

憲兵警衛大隊獻花緬懷先賢先烈 延續忠貞信念

「育在一起 陶來好緣」嘉義縣托育人員協力圈聯誼

基隆市展現防災量能 職安制度、區公所、企業、學校、T-CERT齊獲獎

武則天攻略》聰明人懂得一石二鳥,武則天用一份早午餐同時除掉情敵和仇家

墨新聞|記者韋石/綜合報導 有些女人處理情敵,選擇當場撕破臉。但真正高段的,是讓對方在毫無防備中出局,甚至到最後都不知道是誰動的手。不動聲色,不露痕跡,該笑還是笑,該送禮還是送禮。等到對方接下那份「好意」,一切都已經太遲了。最狠的從來不是當下的反擊,而是早在幾個月前就已經布好的局。作家吳淡如在《武則天攻略》中提到,賀蘭氏或許到最後都不明白,為什麼那份來自親人的食物,會成為她人生的終點。她以為自己擁有的,不過是別人暫時允許她握著的幻影。 賀蘭氏乃武則天的姪女。當武則天晉升為昭儀後,她的姐姐武順身為寡婦,被冊封為韓國夫人,並攜帶一雙兒女進宮,與李治一家同住。武家女子素來以美貌聞名,而賀蘭氏更是鮮卑與武氏血統的結合,容貌出眾,氣質獨特,史書更稱她為「國姝」,意即舉國絕色。青春無敵,天生麗質,再加上近水樓臺,結果可想而知……李治對武家女子似乎天生無法抗拒? 賀蘭氏,她在後宮中成長,從孩童變為妙齡少女,最終受到李治的寵愛。這層關係是否純粹,恐怕只有當事人才知。李治或許天真地想過,既然武則天不允許他另納妃嬪,那麼自己寵愛的,都是武家之女:姐姐也好,姪女也罷,畢竟都是武則天的至親血脈,她總不會反對吧? 但武則天反對。她一定很生氣,防得了外人,防不了內賊。反對的理由,自然不可能是倫理問題。畢竟,在古代,血親通婚並非罕見,唐太宗的三位妃嬪:燕德妃、楊婕妤、巢王妃楊氏皆為表親,甚至武則天都得喚她們一聲「阿姨」。輩分雖異,依然能同列妃嬪。李治和武則天大吵一架的原因,或許另有隱情,極可能與賀蘭氏有關。 麟德二年(665),武則天四十二餘歲,太平公主誕生,依據麟德元年底廢后事件推測,太平公主應是在夫妻關係回溫後懷上的。麟德二年底,泰山封禪,從長安啟程,這表示武則天不僅已順利產子,且身體恢復良好。古代長途旅行風險極高,稍有不慎便可能危及性命,尤其兩個月的封禪大典極為勞累。然而,武則天身為一位高齡產婦,仍能日理萬機,絲毫不見疲態,這一點令人欽佩。她的母親楊夫人亦於四十多歲時才生育,顯見優良體質得自母系遺傳。 近水樓臺成陷阱,睜眼閉眼看時機 武則天一邊進行盛大典禮,從容曝光,一邊籌劃著案中案,去除心腹之患。此時,武順推測已因某種原因去世,宮中逐漸淡忘此事。而李治與賀蘭氏則在武則天日益繁忙之際,在宮中卿卿我我。可愛的小情人,讓李治短暫忘卻家族遺傳的頭風之苦。 武則天在這段時間,似乎未曾阻攔賀蘭氏與李治的交往,她或許深知李治對感情頗為執著,強行干預未必奏效,於是暫時放下「妻管嚴」的態度,選擇睜一隻眼閉一隻眼。她一邊懷胎,一邊仍須代替夫君日理萬機。然而,輕易放過一位爭奪丈夫,甚至可能覬覦皇后之位的年輕美貌女子,絕非武則天一貫的作風,即便她們有血緣關係。 封禪典禮非同小可,能隨駕參與者皆為朝中重臣,各地刺史也需隨行。多年以前曾得罪楊夫人的堂兄武惟良、武懷運,時任始州刺史與淄州刺史,也受召前來泰山封禪。典禮結束後,他們隨帝后返回長安。這兩位堂兄已經明白武則天不好惹,懂得知恩圖報。 作家吳淡如 一場早午餐,所有局都到齊了 回京後,按照慣例,地方官員須進貢當地珍饈。武惟良、武懷運也不例外,將所屬地區的佳餚獻入宮中。賀蘭氏身為武家之女,自然也有分食的資格。然而,這頓飯成了她的最後早午餐。當日清晨,李治依例上朝,賀蘭氏仍與他親密相伴,毫無異狀。誰料朝會結束後,她已七竅流血,氣絕身亡。死時,年僅二十出頭。這顯然是一樁謀殺案。 細細推敲其中的細節,我不認為武則天會邀請賀蘭氏共同進膳。畢竟,若是同桌用膳,卻只有賀蘭氏中毒,實在難以洗清嫌疑。相比之下,「賜餐」的方式更為可行。武則天派人送去「堂叔公們贈送的食物」,再將罪責嫁禍給送餐之人,順勢追查幕後黑手。此時的武則天,對賀蘭氏應當仍然表現出一片和顏悅色,絲毫沒有露出猜疑之色。她甚至可能真心相信,這二阿姨不會對自己下毒手,於是毫無防備地享用了來自親族的「好意」。 放下戒心那一刻,棋局已經收尾了 對一個人動手之前,先讓對方放下戒心,這一招武則天早已駕輕就熟。當然,她也不會明言賀蘭氏是被堂叔公毒死的,畢竟,堂叔公們與賀蘭氏毫無交集,說不過去。於是,她謹慎謀劃案情,設下了一場滴水不漏的局。 兩位堂兄因被貶出京,懷恨在心,趁著回京之際暗下殺手,試圖毒死皇后。皇后因為心善,將這些食物分給姪女賀蘭氏,然而自己忙碌未及食用,結果姪女反而命喪黃泉!如此一來,武則天不僅能夠以迅雷不及掩耳之勢懲戒這兩位不識時務的堂兄,還能順勢除掉自己的小情敵,這才是周全的計謀,一石二鳥,手法乾淨俐落。 「早上出門時還是活生生的一個人,怎麼回來就成了一具冰冷的屍體!」李治痛哭著撫屍悲泣,武則天的內心或許早已放起滿天煙花,但面上卻是板起一張悲痛欲絕的表情,決心為姪女復仇。她以迅雷不及掩耳之勢,迅速處決武惟良與武懷運,並將他們的妻女沒入宮中為奴。至於武則天的母親楊氏,此時已八十八歲,似乎未曾對外孫女的死因表露出懷疑。畢竟,她對武惟良與武懷運本就無甚好感,如今二人死去,反倒少了些許心煩之事。 然而,這場風波還未結束。武懷運兄長武懷亮早逝,後留下的嫂嫂善氏,由武則天親自下令將其凌遲處死,直至「剝皮見骨」。這是因為善氏曾對武則天母女態度惡劣,過了幾十年,這筆帳還得算! 該死的人死了,背鍋的也到位了 「這兩人,心比毒蛇還狠,不配姓武!」武則天如法炮製,延續當年對王皇后與蕭淑妃家族的懲處手段,將武惟良與武懷運的後代改姓「蝮」,正如當初她將王皇后與蕭淑妃的家人改姓「蟒」與「梟」一樣,這次的改姓同樣是對叛逆者的徹底清算。所謂「蝮蛇螫手,壯士斷腕」,武則天用同一事件徹底鏟除這兩門扯後腿的武氏親人。該死的人死了,背鍋的也已到位,這場棋局收得天衣無縫。處理主要敵人,順便嫁禍給次要敵人,然後一併除去,毫不拖泥帶水。 此篇文章最開始出處為: 武則天攻略》聰明人懂得一石二鳥,武則天用一份早午餐同時除掉情敵和仇家

Admin 十一月 27, 2025 0

14歲學生突倒地竟是「腦中風」 聯新國際醫院把握黃金時間救命

桃園婦幼局與婦團交流 盼政策更貼近在地需求

憑實力單身!小氣男自行腦補的8條女生拜金邏輯

桃園好米躍上世界舞台!大園青農陳士賢赴日挑戰國際大賽最高榮譽

大園區青農陳士賢以桃園3號參賽,以優異表現在全球眾多優質稻作品中脫穎而出。圖:農業局提供 桃園市政府積極推動稻米品質提升,集結優秀稻米達人組隊參加日本「第27回米・食味分析鑑定國際大賽」,共12位、13件樣品闖進決賽,歷經一年培訓與嚴格篩選,桃園代表隊傳捷報,大園區青農陳士賢以桃園3號參賽,以優異表現在全球眾多優質稻作品中脫穎而出,成功晉級大賽第2階段,確定榮獲「特別優秀賞」,也是全台唯二的農友入圍決賽,預計於12月5日將前往桃園姊妹市日本茨城縣筑波未來市參加最終決選,為桃園挑戰金賞獎之最高榮譽。 桃園市府積極推動稻米品質提升。圖:農業局提供 農業局長陳冠義表示,市府積極推動稻米品質提升,2025年初展開「國際稻米競賽輔導計畫」,透過講習、技術輔導與食味評測等方式,協助農民以國際標準精進栽培管理。今年從眾多作品中選出13件最具代表性樣品,組成「桃園代表隊」前往日本參加第27屆米・食味分析鑑定國際大賽。恭喜農友陳士賢成功以「桃園3號」將桃園在地優質米推向世界舞台,而這也是桃園米首次在國際賽獲獎。 11月初桃園新屋好米首度外銷,首航以18公噸正式開啟日本通路。圖:農業局提供 陳冠義說明,11月初桃園新屋好米首度外銷,首航以18公噸正式開啟日本通路,讓桃園稻米成功站上國際舞台;隨著日本「第27回米・食味分析鑑定國際大賽」第一階段入選名單公布,市府也將於12月5日率領稻米達人參賽選手前進日本筑波未來市,爭取金賞獎最高榮譽。每年大賽期間,都會吸引許多糧商及農業菁英到場,市府也將攜手筑波市役所辦理稻米技術交流及推介會,將桃園米優質米引薦給更多日本糧商,希望讓日本人都可以品嚐到桃園好米,也同步打響品牌、增加農民收益。 桃園稻米在第一階段競賽即取得佳績,並有選手獲獎,證明桃園在推動良質稻米生產、智慧農業與精準管理的努力已獲得國際肯定。農業局未來將持續深化產前、產中、產後輔導,鼓勵更多農友參與國際競賽,讓「桃園好米」在世界舞台上持續發光。

Admin 十一月 27, 2025 0

香港日韓婚戒先鋒 Lovebird Diamond 十三載蛻變: 以中小企靈活策略應對市場變革,憑專業洞察引領「精明消費」與「個性化」新浪潮

中山EMBA助攻企業再進化 流亞科技『陳暐仁』董事長分享紡織轉型關鍵

台1線斗南段路況老化待改善 張嘉郡爭取3730萬工程年底完工

0 Comments