國內

國民黨通過縣市長提名辦法 有事先知會白營

Admin 十一月 27, 2025 0

 

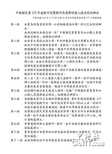
綜合報導/中國國民黨中常會今日通過“中國國民黨2026年直轄市長暨縣市長選舉候選人提名特別辦法”,其中考量部分縣市“藍白合”,該辦法特別明訂,國民黨與民眾黨為因應當前形勢,雙方合作以爭取勝選為目標,由中央提名審核委員會成立“兩黨協商工作小組”研訂策略處理之。

國民黨副秘書長兼組發會主委李哲華指出,未來兩黨協商工作小組將進行對口溝通,雙方會盤點需要合作且有競合關係的縣市,至於如何建立機制,將留待未來協商處理。

而國民黨今天要通過此提名辦法前,李哲華有先知會民眾黨秘書長周榆修此事,並強調這是為了讓黨內現任優先的提名機制能順暢運作,並非國民黨這台火車要自己先開走,而周也表達完全理解的立場。

國民黨中常會今日還通過中央提名審核委員會名單,成員包括擔任召集人的國民黨副主席兼秘書長李乾龍、國民黨副主席季麟連、張榮恭、蕭旭岑,以及前國民黨秘書長曾永權與中評會主席團主席林政則、林中森、蔡鈴蘭、吳志揚等人。

李哲華在中常會後受訪表示,今天通過的提名辦法,最主要是針對選情單純的部分,能夠先進行提名作業。至於藍白合作的縣市,在提名辦法中成立了兩黨工作協商小組,未來會跟民眾黨進行對口溝通,雙方盤點需要藍白合作、競合的縣市,會再就此部分建立機制,待雙方協商時再做處理。

國民黨2026年直轄市長暨縣市長選舉候選人提名特別辦法。(中評社)
熱門文章
114年新港奉天宮金虎爺全國路跑警方交通疏導措施

圖:嘉義縣政府警察局提供 報新聞/編輯部 嘉義縣新港奉天宮舉辦「2025跑出金虎爺全國路跑賽」活動,本次參賽選手將有6279人,為避免新港奉天宮前廣場及新港鄉中山路段大量車流湧入市區街道造成危險,訂於114年11月22日(星期六)下午2時至114年11月23日(星期日)12時止,針對奉天宮周邊道路規劃交通疏導管制及替代路線如下:一、 會場彈性交通管制(禁止車輛進入):(一) 古民街與新民路口。(二) 古民街與登雲路口。(三) 古民街與文昌街口。(四) 中正路與新民路口。(五) 中正路與福德路口。(六) 中正路與登雲路口。(七) 中山路與嘉159線路口。. 圖:嘉義縣政府警察局提供 二、 例外車輛:執行公務車輛、記者及管制區內居民車輛出入。於114年11月23日4時(星期日)起至10時止,管制車輛進入新港鄉中山路(進入新港市區道路),建議車輛改道路線:嘉民路→164線→新港街道或行駛159線→新中路→157線→新港街道。該活動期間提供各項為民服務措施,如有需要請撥打嘉義縣警察局民雄分局新港分駐所(05)3742009。 圖:嘉義縣政府警察局提供 Please enable JavaScript to view the comments powered by Disqus.

車牌對中即享299元起優惠 劍湖山祭出最強秋冬旅遊折扣

車牌對中「5、6、7、8」劍湖山世界門票299元起。(圖/劍湖山世界提供) (觀傳媒雲嘉南新聞)【記者蘇榮泉/雲林報導】秋高氣爽正是出遊最佳時節,劍湖山世界今(2025)年再推超值活動,自11月20日起祭出「車牌號碼優惠」,凡汽機車車牌中含有「5、6、7、8」任一數字,門票最低每人只要299元起,吸引許多遊客關注。活動期間自2025年11月20日至2026年1月23日(12月31日不適用),以親民價格鼓勵民眾隨時出遊、輕鬆體驗樂園魅力。 不論是追求刺激的雲霄飛車愛好者、尋找文化體驗的深度旅遊客,或是享受親子時光的家。(圖/劍湖山世界提供) 依據活動規則,只要車牌中對中1碼,車上每人即可享499元優惠;若對中2碼以上,則每人只需299元。汽車限優惠4人、機車限2人,相關資訊可於官網查詢。劍湖山世界主題樂園經理張華紋表示,園區希望在沒有連續假期的時段,也能讓民眾以最划算的價格輕鬆出遊。 酷咖啡(KU COFFEE)不僅是時尚咖啡館,更是全國首座以咖啡為主題的「咖啡博覽館」常設展。(圖/劍湖山世界提供) 除了暢玩刺激設施如 G5 飛天潛艇、衝瘋飛車與全台海拔最高幸福摩天輪外,劍湖山更將雲林古坑咖啡文化帶入園區,以「酷咖啡」打造全台首座咖啡主題常設展,讓旅客在樂園中也能品味在地風土。 遊樂園之餘,一定要到「酷咖啡」品嘗招牌冠軍咖啡。(圖/劍湖山世界提供) 園區今年亦推出多項國際級表演,包括年度大秀《愛遊世界奇遇記》,由國際特技團隊帶來高空特技與視覺震撼;以及深受親子喜愛的《恐龍見面會》,讓遊客近距離感受侏羅紀生物的臨場魅力。 全台樂園唯一《恐龍見面會》,在園區內與遊客進行互動實境體驗。(圖/劍湖山世界提供) 在住宿方面,劍湖山渡假大飯店推出最受歡迎的四人同行專案【劍湖山快樂送3+1 同行鬆久久】,每房僅需3,999元起,包含住宿一晚、自助早餐與主題樂園門票,成為許多家庭與團體旅遊的首選。 車牌5.6.7.8 就來劍湖山準備過聖誕吧!(圖/劍湖山世界提供) 不論是喜愛高速雲霄飛車的玩家、尋找文化體驗的旅人,或是規劃親子共遊的家庭,劍湖山皆以一站式服務滿足不同族群需求。從車牌優惠、深度咖啡文化體驗,到國際表演與超值住宿方案,打造全年齡都能盡興的旅遊體驗。更多活動與優惠訊息可至劍湖山世界官網查詢。 劍湖山渡假大飯店推出四人同行專案【劍湖山快樂送3+1 同行鬆久久】,每房僅需3,999元起,包含住宿一晚、自助早餐與主題樂園門票。(圖/劍湖山世界提供) 立即加入【觀傳媒】官方帳號http://lin.ee/q2kd3ut精彩新聞不漏接!

「靈光心影」當代膠彩聯展─四位藝術家以光映心 展現生命的流轉與永恆

波新聞─李至文/高雄「靈光心影」當代膠彩聯展以「光」與「心」為核心意象,探討人在生命流轉間的自我凝視與心靈回應。展覽試圖從「本心」出發,透過創作回望生命的價值與意義,將短暫的人生昇華為恆久的靈光,折射於自我與世界之間。這不僅是一場視覺的藝術饗宴,更是一場內在的心靈旅程。展覽邀集四位台灣膠彩藝術家──廖瑞芬、林彥良、洪民裕、蕭余洛,以膠彩為媒,運用礦物顏料、金屬箔與泥層疊染的技法,呈現筆觸的流動與光澤變化,展現出不同世代藝術家對生命、自然與心靈的感悟。廖瑞芬以花卉植物為象徵,從天地萬物平等的哲思出發,透過「藉物寄情、以物寓意」的方式,展現萬物一體的自然律動,凝煉出東方哲學的靜謐意境。林彥良則以花開花謝的循環寓意生命的短暫與無常,在花瓣綻放與飄落的瞬間,捕捉時間的流逝與生命的脆弱之美,引領觀者思索存在的真義。洪民裕的作品融合動物與植物的形貌,構築出帶有神話色彩的自我內心世界。他筆下的奇異人獸象徵情感與力量,展現自癒、守護與反思的功能,寄託對現實社會的感懷與啟示。蕭余洛以幻想的烏托邦為創作核心,結合童年記憶與文化想像,構築出一個多物種共生的理想境界。畫面中的精靈與生物自由變形、共存共榮,展現對和諧世界的渴望。四位藝術家透過膠彩語彙,開啟了跨世代的心靈對話。廖瑞芬與林彥良以自然寓意生命,描繪流轉與無常;洪民裕與蕭余洛則以當代神話與烏托邦想像,交融現實與夢境。作品之間彼此映照,形構出對生命與心靈的多層凝視。「靈光心影」透過傳統膠彩語言的當代表述,邀請觀者在觀看中重回自我內在的靜謐時刻。那一瞬間的光,或許正是心靈深處的倒影。展覽資訊:展覽名稱:「靈光心影」當代膠彩行跡幻景聯展藝術家:廖瑞芬、林彥良、洪民裕、蕭余洛展期:2025.11.07-2026.01.10地點:新思惟人文空間(高雄市三民區河堤路298號2樓)開放時間|週二至週六 10:00-18:30

英特爾執行長未迴避利益衝突?推動收購自家Rivos惹議

商傳媒|記者責任編輯/綜合外電報導 英特爾(Intel)執行長陳立武(Lip-Bu Tan)近期因涉入自家投資案而引發公司治理風波。根據《路透》報導,陳立武於2025年中曾向英特爾董事會提議收購AI晶片新創Rivos,該公司正是他本人擔任董事長的投資企業,當時該提案遭董事會否決,原因是角色重疊產生明顯「利益衝突」,且缺乏明確的AI戰略基礎。 此後,Meta介入並出價競購,最終在9月以約40億美元取得Rivos所有權,遠高於Rivos原先20億美元的估值,為創投基金帶來豐厚報酬。陳立武的創投公司Walden Catalyst隨後發布聲明,強調這是「成功的投資成果」。 雖然英特爾強調,陳立武在涉及個人投資的情況下已依法避席決策,但據報導分析,類似情形並非單一事件;陳立武上任後迅速將原本規劃分拆的Intel Capital創投部門收回直屬,並與財務長戴維津斯納(David Zinsner)共同掌控投資決策,數起投資標的皆與陳立武的個人創投基金有交集,包括:AI晶片公司SambaNova與晶片監控新創proteanTecs。 報導進一步指出,SambaNova因產品需求不如預期,2024年曾裁員15%,近期面臨資金吃緊。陳立武擔任該公司執行董事長期間,也曾向英特爾建議出手收購,目前雙方已簽署非約束性條款書,併購評估仍在進行中。 對此,企業治理專家指出,CEO若同時擁有龐大個人投資組合,應將資產置於盲目信託或設立特別審查委員會以避免決策失焦。美國證券交易委員會(SEC)規定,高層若涉及年額超過12萬美元的關係人交易,必須公開揭露,但英特爾預計至2026年春季才需更新披露紀錄,市場短期內無從得知陳立武是否因此獲利。 儘管引發風波,陳立武上任以來仍被部分投資人視為帶領英特爾重返榮耀的關鍵人物。英特爾股價自其上任以來已翻倍,遠勝標普500與輝達同期漲幅。陳立武亦成功爭取輝達注資50億美元、軟銀投資20億美元,美國政府更承諾出資89億美元取得戰略股份,強化其「具國安價值」地位。

臺北奪全球最想長居城市冠軍 蔣萬安:輝達進駐是最大成就

墨新聞|記者鄭富鈺/綜合報導 臺北市長蔣萬安今(27)日赴市議會進行市政總質詢。議員在質詢時肯定蔣萬安施政,特別是《2025城市脈動:魅力城市》調查報告中,臺北首度奪得全球最想長居城市冠軍,連民進黨議員都肯定實屬難得! 議員詢問蔣萬安這幾年最亮眼的成績是哪一項?蔣萬安表示就是爭取輝達進駐臺北。他感謝議會不分黨派全力的支援,在過程當中雖然經過一些談判的波折,但是最終能夠順利圓滿,相信市民也都感到肯定。 至於議員提問市政有待改進的部分,蔣萬安則表示,都市更新的推動雖不是一蹴可及,但在他上任之後推出都更八箭政策,所有累積都更的報核案件數是過去八年的2.3倍,也是其他五都直轄市加總的1.4倍,而現在更進入了大都更時代。蔣萬安強調,今天不做,明天就會後悔,所以市政府會加速審議的程序,縮短相關的期程,讓更多的都市更新在台北市實現。 蔣萬安赴市議會進行市政總質詢。(北市府資料照) 議員關心雙城論壇的進度,蔣萬安表示,臺北上海雙城論壇行之多年,已經15年,而且是目前基本上是少數僅存兩岸官方交流的管道,希望能夠持續的舉辦下去。蔣萬安也強調,雙城論壇很明確就是定位在城市之間的交流,包括這一次簽的MOU就是談水治理、職能培訓等,這些都是無關乎任何政治敏感性的議題,所以市政府希望維持這樣的基調,秉持對等、專業、善意、互惠的原則,持續能夠維持兩岸之間的溝通交流。至於確切的時間與行政上的細節,都還在跟上海方確認,等到最後溝通確定拍板,一定會跟大家做一個說明。 議員關心輝達落腳臺北市T17、T18基地未來的用電問題。蔣萬安表示絕大部分的民眾當然希望能夠確保民生用電的充足,同時,為了產業的發展,希望能夠有穩定的供電,所以現階段最重要對台灣穩定供電有幫助的方案,當然都支持。 議員憂心行政院提出院版「財政收支劃分法」修正草案恐造成臺北市政府各局處的預算總計短少300億,這些排擠效應將嚴重影響社會福利與教育等推動。蔣萬安強調餅就這麼大,確實會造成各局處在推動施政上面的困擾,以及市政府在籌編預算上面的難處。蔣萬安表示,由於目前行政院的版本沒有具體的試算數字出來,也沒有任何討論的基礎,不知道是行政院算不出來?還是行政院有數字卻不願意公佈而蓋牌?蔣萬安強調不管是哪一種方式,都不是理性討論的方式。 蔣萬安也表示,光從行政院版本的法條內容來看,尚有很多的不確定性。所以希望行政院能提出具體的試算公式,各縣市政府再根據行政院的版本內容來研究會分配到多少的統籌分配稅款、一般性補助款以及計畫性補助款,這樣才能夠有後續討論的基礎。 蔣萬安再三呼籲,如果行政院希望能夠好好理性就行政院的版本來討論,就請行政院一定要提供數字跟各地方政府好好來溝通,尤其這也牽涉到後續事權的分配,也希望行政院跟立法院能夠好好的討論。此外,蔣萬安也呼籲市議會應該站在一致的立場,為了臺北市民的福祉,以及既有在推動的各項市政建設與服務能夠不受影響。 議員關心因場地租借的限制而影響演唱會經濟的推動。蔣萬安表示,確實在檔期審議以及安排上有過於僵化以及制式的問題,所以他已責成林奕華副市長邀集觀傳局、文化局、捷運公司等相關單位重新檢討相關規範,希望能夠更靈活、更有彈性,此外也包括場館周邊做整體文化的配合與宣傳,來創造雙贏的局面,能夠真正帶動演唱會的經濟。蔣萬安舉例,當獲知Super Junior要在大巨蛋舉辦演場會,觀傳局很快做了事前的各項規劃與溝通,包括在捷運站播放Super Junior的音樂以及在大巨蛋周邊有相關的燈飾的裝點等等。蔣萬安強調,未來希望能夠更早掌握一年的檔期,這樣就可以有充分的時間來做更完整的規劃與宣傳。 議員關心日本福島水產品進口查驗安全問題。蔣萬安表示,由於中央取消日本福島五縣市的產地標示,民眾看到的是日本進口的產品。衛生局仍會加強稽查及檢驗的頻率與機制,為市民的食安問題嚴格把關。 此篇文章最開始出處為: 臺北奪全球最想長居城市冠軍 蔣萬安:輝達進駐是最大成就

OB嚴選 OL通勤職裝︱質感新上市
彰化縣第26屆磺溪美展竹美館登場 精選71件當代視覺藝術多元面貌作品

▲「第26屆磺溪美展」巡迴展即日起至12月28日在竹美館美學堂及藝海閣盛大展出,精選得獎與入選作品共71件,涵蓋工藝等十大類別,全面呈現磺溪美展的藝術成果。彰化縣文化局長張雀芬(前排左5)、竹美館長葉于正(前排右4)、磺溪美展得獎者及與會貴賓一同於開幕式合影。(圖/竹美館提供) 【焦點時報/記者羅蔚舟報導】彰化縣年度重要藝文盛事「第26屆磺溪美展」巡迴展,自即日起至12月28日在國立新竹生活美學館美學堂及藝海閣盛大展出。此次展覽精選「第26屆磺溪美展」得獎與入選作品共71件,涵蓋墨彩、膠彩、書法、篆刻、油畫、水彩、雕塑、工藝、攝影與版畫等十大類別,全面呈現磺溪美展的藝術成果,邀請民眾一同感受台灣當代視覺藝術的深度與魅力。 ▲「第26屆磺溪美展」巡迴展即日起至12月28日在竹美館美學堂及藝海閣盛大展出,精選得獎與入選作品共71件,涵蓋工藝等十大類別,全面呈現磺溪美展的藝術成果。彰化縣文化局長張雀芬(左5)、竹美館長葉于正(右5)、磺溪美展得獎者一同於開幕式合影。(圖/竹美館提供) 「第26屆磺溪美展」巡迴展日前(12/14)於國立新竹生活美學館盛大舉辦開幕活動,由彰化縣文化局長張雀芬代表縣長王惠美與會,並和國立新竹生活美學館葉于正館長一同出席獻上祝賀。「第26屆磺溪美展」巡迴展係磺溪美展自2014年第15屆於新竹生活美學館展出後,睽違十年再度在此開展,別具意義,歡迎各界藝文愛好者踴躍參與,一同感受磺溪美展的藝術魅力與創作能量。 張雀芬局長致詞表示,磺溪美展自民國89年創辦以來,已邁入第26屆,是全國具代表性的縣市公辦美展之一。今年徵件踴躍、再創新高,共吸引1,375件作品參賽。經48位評審委員進行初審、複審與決審三階段評選後,最終選出包括磺溪獎、全興獎、磺溪新人獎及入選等共159件優秀作品,充分展現創作者在媒材語彙、技法突破與議題思考上的豐沛能量。 第26屆磺溪美展最高榮譽「磺溪獎」,分別係:水彩類王怡文《蘭嶼・印象 IX》、墨彩類陳禹豪《共生》、膠彩類吳惠淳《逆光》、版畫類林淑芬《天光》及書法類顏國順《彰化縣象徵四詠之縣鳥-灰面鵟鷹》。作品題材橫跨自然、人文、社會議題到宇宙意象,具備深刻視覺敘事與精湛技法。得獎者除可獲得獎金 10 萬元外,彰化縣文化局另以15萬元典藏費典藏作品,以肯定其藝術成就。 此外,由財團法人全興文教基金會 遴選的 「全興獎」,涵蓋油畫、墨彩、水彩、膠彩、雕塑、工藝、篆刻與書法等八類。全興文教基金會自民國94年起持續支持磺溪美展,累計投入逾4,700萬元,不僅為文化公益的典範,也是磺溪美展長期發展的重要推力。 彰化縣文化局表示,「第26屆磺溪美展」巡迴展的作品風格多元、跨界特質鮮明:墨彩、書法類展現傳統與現代的交融;雕塑、工藝作品呈現材料語彙的創新探索;油畫、水彩、版畫類在技法與形式上皆有所突破;攝影作品以敏銳視角反映社會議題與日常觀察。值得一提的是,這次巡迴展出的71件作品中,有8位來自新竹縣市的藝術家入選,顯示新竹地區藝術人才濟濟,創作能量蓬勃,也讓巡迴展在新竹更具在地交流與文化交會的意義。不同世代與媒材的對話,共同構築出磺溪美展深具廣度與深度的藝術語境。 參加「第26屆磺溪美展」巡迴展開幕活動的貴賓,包括:水彩類評審委員翁梁源、膠彩類評審委員范素鑾、中華心齋藝術學會創會理事長謝秀英、新竹關帝廟主委江明珠、台灣美術學會會長姚淑芬、明新科技大學教授曾美玲、台灣工藝發展協會理事長劉武、布朗實驗教育學校校長蘇至斌、藝術家錢文屘、桃園市立圖書館秘書謝雪君、第26屆得獎人磺溪獎水彩類王怡文、磺溪獎膠彩類吳惠淳、磺溪獎版畫類林淑芬、全興獎膠彩類李美樺、攝影類入選獎林振宏、工藝類入選獎林庭誼等地方仕紳。

Admin 十二月 18, 2025 0

屏東縣115年家用廚餘機補助又來囉! 請民眾注意補助期間掌握申請!

華信航空攜手球芽基金 舉辦航空職涯探索 幫偏鄉棒球隊孩子 圓夢飛翔

化解朝野僵局 綠向藍喊話有兩方法

臺鐵林口線路廊活化工程第五期竣工 張市長:桃林鐵馬道拚115年底全線串聯

桃園市長張善政17日下午前往蘆竹區,視察「臺鐵林口線路廊活化工程(第五期)」。張市長表示,桃林鐵路是極具特色的廢棄鐵道,市府推動活化再利用,分期改造為鐵馬自行車道,目標於明(115)年底完成桃林鐵路自行車道的全線串接,提供市民優質騎乘與休憩空間。 張市長指出,市府自虎頭山腳下起分期推動工程。其中,第五期工程由都市發展局主責,自海湖站舊址銜接至臺61線,已順利完工,工程經費約6,000萬元。後續第六期工程將由觀光旅遊局接續辦理,預計明年動工、經費約5,000萬元,屆時可沿臺61線向北延伸1公里,穿越臺61線下方涵洞,銜接環島1-1號線。未來全線完成後,將成為桃園自行車休憩運動的重要騎乘路線。 都市發展局表示,臺鐵林口線路廊活化第五期工程,施作長度約1公里、改善面積約1.8公頃,完成虎頭山至蘆竹海邊的自行車道串連,除改善交通安全外,也結合舊運煤鐵道特色,設置活動廣場、近水花園及光影廊道,並完善YouBike、簡易維修站及廁所等公共設施,並保留農機引道,以兼顧周邊農地耕作需求。 都發局進一步說明,桃林鐵路全長18.4公里,多數路段位於桃園市境內,市府自107年起規劃改善15.8公里自行車道,分五期推動,路線自東南端虎頭山腳下出發,翻轉桃園區與蘆竹區住宅區、工業區後巷空間,向西北延伸至蘆竹海邊。後續第六期將由觀光旅遊局配合「珍珠海岸計畫」,再新增約1公里自行車體驗路線,並朝林口發電廠方向進行約1公里路線改造。 觀光旅遊局表示,桃林鐵路第六期工程「山海地景輕旅營造計畫」將辦理自行車道串聯、休憩節點營造、涵洞結構補強、廁所建置、植栽綠化及照明機電等工程,預計於115年底完成,完工後向南可接竹圍漁港,向北銜接新北青春山海線,強化珍珠海岸沿線觀光動線,提升桃園整體旅遊動能。包括市議員張桂綿、錢龍、劉勝全、市府都市發展局長江南志、交通局長張新福、觀光旅遊局長陳靜芳、工務局副總工程司吳冠杰、蘆竹區長李岳壇等均一同出席。 Please enable JavaScript to view the comments powered by Disqus.

Admin 十二月 17, 2025 0

超前部署!扶輪社攜手專業牙科醫療團隊——推動三峽國小孩童口腔衛教與照護計畫

權力分立的末日 從財劃法不副署看台灣憲政崩壞

彩.墨趣—湯嘉明現代國畫創作個展 12/18-30文觀處展覽館一樓展出

吉安警家戶訪查主動關懷弱勢——攜手張榮發慈善基金會送暖水源村

【記者 彭可/綜合報導】家住吉安鄉水源村的徐姓老翁(75歲),早年以從事臨時工作維生,近年因年事漸高、身體狀況每況愈下,已無法自行行動,長期臥病在床,並需定期就醫及不定時住院治療,家庭經濟負擔沉重。目前家中僅靠其子一人微薄收入支撐家計,生活壓力沉重,處境相當艱辛。 吉安警家戶訪查主動關懷弱勢——攜手張榮發慈善基金會送暖水源村(圖/吉安分局 彭可翻拍) 吉安分局水源派出所員警於執行家戶訪查勤務時,主動關懷轄內弱勢家庭,得知徐姓老翁家庭困境後,立即通報並聯繫分局第三組,協助轉介張榮發慈善基金會。該基金會隨即啟動關懷機制,由訪查部東部辦事處副課長江智宇親自前往關懷訪視,並提供補助金、奶粉、尿布等生活必需物資,合計新臺幣2萬5,000元,實際紓解家庭燃眉之急。 吉安警家戶訪查主動關懷弱勢——攜手張榮發慈善基金會送暖水源村(圖/吉安分局 彭可翻拍) 吉安警家戶訪查主動關懷弱勢——攜手張榮發慈善基金會送暖水源村(圖/吉安分局 彭可翻拍) 吉安分局表示,警方除維護治安、交通外,也積極投入社會關懷工作,期盼透過主動發掘、即時通報與跨單位合作,讓社會資源能及時送達需要協助的民眾手中;同時也呼籲民眾,若發現身邊有需要協助的弱勢家庭,可主動向警方或相關單位反映,共同攜手打造溫暖、有愛的社會。 Please enable JavaScript to view the comments powered by Disqus. 我是彭可,目前擔任/兩岸時報總社媒體總召/南北傳媒新聞網 北部採訪中心主任/透傳媒新聞網 北部採訪中心主任/亞太新聞 特派記者 KMT客家事務委員會桃園分會 公關長/世界客屬總會桃園分會 監事/台灣微笑愛心文化教育協會 榮譽顧問/中華客家婦女協會 媒體總召/台北市永定縣同鄉會 顧問/世界和平聯合總會-世界公益和平和諧大使 品牌新聞行銷 講師

Admin 十二月 17, 2025 0

國家級肯定!高雄輕軌榮獲「政府服務獎」 串聯城市「點」與「圓」:交通新美學與全齡共融的典範

屏警聖誕祈福夜 溫暖守護屏東每一個角落

老翁寒流夜獨躺涼亭 警方認出是失蹤人口即時救援

0 Comments